作者:聚创考研网-小厦老师
点击量: 5974
发布时间: 2018-10-23 16:02
【微信号:扫码加咨询】
摘要:每个考研人与生俱来都有一个名校梦,34所院校历来是考研人择校的第一选择梯队,为了让大家更加清晰直观的了解各大名校的招生信息及就业情况,聚英考研网特意推出34所院校分析说,今天为大家带来的是——上海交通大学。
►上海交通大学
上海交通大学是我国历史最悠久、享誉海内外的著名高等学府之一,是教育部直属并与上海市共建的全国重点大学。经过122年的不懈努力,上海交通大学已经成为一所“综合性、研究型、国际化”的国内一流、国际知名大学。
截至2017年12月,学校共有29个学院/直属系,24个研究院,13家附属医院,2个附属医学研究所,12个直属单位,6个直属企业。全日制本科生(国内)16221人、研究生(国内)30895人(其中全日制硕士研究生14532人、全日制博士研究生7236人),学位留学生2722,其中研究生学位留学生1427人;
学校现有本科专业64个,涵盖经济学、法学、文学、理学、工学、农学、医学、管理学和艺术等九个学科门类;现有一级学科博士学位授权点38个,覆盖经济学、法学、文学、理学、工学、农学、医学、管理学等8个学科门类;一级学科硕士学位授权点56个,覆盖12个学科门类;博士专业学位授权点3个;硕士专业学位授权点23个;
►院系设置

►去年分数线
本表格根据2017年12月28日第四次全国高校学科评估结果整理:
|
工科 |
|
|
船舶海洋与建筑工程学院 |
机械与动力工程学院 |
|
电子信息与电气工程学院 |
材料科学与工程学院 |
|
环境科学与工程学院 |
生物医学工程学院 |
|
航空航天学院 |
|
|
理科 |
|
|
数学科学学院 |
物理与天文学院 |
|
化学化工学院 |
致远学院 |
|
生命科学 |
|
|
生命科学技术学院 |
农业与生物学院 |
|
医学院 |
医药学院 |
|
人文社科 |
|
|
安泰经济与管理学院 |
凯原法学院 |
|
外国语学院 |
人文学院 |
|
马克思主义学院 |
国际与公共事务学院 |
|
媒体与传播学院 |
体育系 |
|
上海交通大学上海高级金融学院 |
设计学院 |
|
国际化办学 |
|
|
上海交大密西根学院 |
上海交大—巴黎高科卓越工程师学院 |
|
上海交大—南加州大学文化创意产业学院 |
中欧国际工商学院 |
|
上海交通大学中英国际低碳学院 |
|
►学费

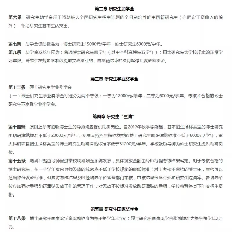
►奖励政策

►就业信息

相关推荐:
1、2017年各高校毕业生就业质量报告,晓得这些名校毕业去哪儿工作了不?
2、2020考研,考研辅导班有什么用?是必须的吗?又该如何选择?
3、全国34所自划线高校2018年考研复试分数线【汇总】(附历年国家线)
以上是聚创考研网为考生整理的"2020考研之院校专业选择:上海交通大学就业前景分析"的相关考研信息,希望对大家考研备考有所帮助! 备考过程中如有疑问,也可以添加老师微信H17720740258进行咨询。
