更新时间: 2016-12-06
以下内容有聚创考研网整理发布。
内容包括:
2014年暨南大学715秘书学和行政管理考研真题
请同学自行下载查看。
【积分: 30】 注册手机会员的童鞋,可以到电脑端-会员中心查看积分,每天登录聚创考研网可以获取5积分,购买网校课程、资料也可以获取等值积分。
聚英考研信息网整理了2014年暨南大学715秘书学和行政管理考研真题,部分内容如下:
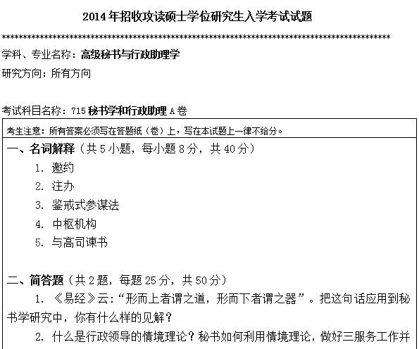
一、名词解释(共5小题,每小题8分,共40分)
1. 邀约
2. 注办
3. 鉴戒式参谋法
4. 中枢机构
5. 与高司谏书
二、简答题(共2题,每题25分,共50分)
1. 《易经》云:“形而上者谓之道,形而下者谓之器”。把这句话应用到秘书学研究中,你有什么样的见解?
全部内容请下载。








